1 总则
1.1适用范围
1.2工作原则
1.3事件分类分级
1.4分级应对与响应分级
1.5应急预案体系
2 组织指挥体系
2.1省级层面组织指挥机构
2.2市(州)、县级层面组织指挥机构
2.3专家组
3 运行机制
3.1风险防控
3.2监测与预警
3.3应急处置与救援
3.4恢复与重建
4 准备与支持
4.1人力资源
4.2财力支持
4.3应急物资装备
4.4科技支撑
5 预案管理
5.1预案编制
5.2预案审批与衔接
5.3预案演练
5.4预案评估与修订
5.5宣传和培训
5.6责任与奖惩
6 附则
1 总则
坚持以习近平新时代中国特色社会主义思想为指导,全面贯彻落实党的十九大、十九届二中、三中、四中、五中全会精神和习近平总书记关于应急管理的重要论述,坚持党对应急管理工作的集中统一领导,牢固树立“人民至上、生命至上”理念,推进应急管理体系和能力现代化,强化底线思维、增强忧患意识,坚决防范化解重大风险,及时应对处置各类突发事件,切实提高安全风险防控能力、应急救援能力、应急物资保障能力、科技支撑和人才保障能力,切实保护人民群众生命财产安全和维护社会稳定,依据《中华人民共和国突发事件应对法》《贵州省机构改革方案》等有关法律法规和文件,制定本预案。
1.1 适用范围
本预案是全省应对各类突发事件的总纲,指导全省突发事件的风险防控、应急准备、监测与预警、应急处置与救援以及事后恢复与重建等工作。
本预案所称突发事件是指突然发生,造成或者可能造成严重社会危害,需要采取应急处置措施予以应对的自然灾害、事故灾难、公共卫生事件和社会安全事件。
1.2 工作原则
坚持以人民为中心。健全党委领导下的应急管理行政领导责任制,坚持群众观点和群众路线,坚持社会共治,把保障公众健康和生命财产安全作为首要任务,减少突发事件及其造成的人员伤亡和危害。
坚持统一领导、协调联动。在省委、省政府的统一领导下,建立健全统一指挥、专常兼备、反应灵敏、协调联动的中国特色、贵州特点应急管理体制。实行行业(领域)部门分类管理、源头防控,充分发挥应急管理部门的综合优势和各相关部门的专业优势,衔接好防和救的责任链条,确保责任链条无缝对接,形成整体合力。扎实构建重大风险研判、灾害会商、信息共享和协同处置全过程多部门联动机制,不断增强全省应急管理工作的系统性、整体性和协同性。
坚持分级负责、属地为主。各地要切实担负起“促一方发展、保一方平安”的政治责任,严格落实责任制。在事发地党委领导下,当地人民政府全面负责组织应对工作,必要时上级人民政府要统筹协调资源予以支持。
坚持快速反应、高效应对。建设一支专常兼备、反应灵敏、作风过硬、本领高强的应急救援队伍。加强综合性救援力量建设,采取与专业队伍、志愿者队伍相结合和建立共训共练、救援合作机制等方式,提高各类突发事件应急救援能力。按照就近调配、快速行动、有序救援的原则,建立健全应急物资保障体系,高效应对各类突发事件。
坚持依法管理、科技支撑。坚持依法管理,运用法治思维和法治方式提高应急管理的法治化、规范化水平。充分发挥专家队伍和专业人员的作用,强化应急管理装备技术支撑,优化整合各类科技资源,推进应急管理科技创新,依靠科技提高应急管理的科学化、专业化、智能化、精细化水平。加大先进适用装备的配备力度,提高突发事件响应和处置能力。适应科技信息化发展大势,以信息化推进应急管理现代化,提高监测预警能力、监管执法能力、辅助指挥决策能力、救援实战能力和社会动员能力。
坚持风险防控、科学治理。坚持预防为主,在预警发布、抢险救援、恢复重建、监管执法上实现精准治理。健全风险防范化解机制,坚持从源头上防范化解重大安全风险,真正把问题解决在萌芽之时、成灾之前。加强风险评估和监测预警,加强重点行业领域的安全风险排查,提升多灾种和灾害链综合监测、风险早期识别和预报预警能力。
1.3 事件分类分级
我省突发事件主要包括以下类别:
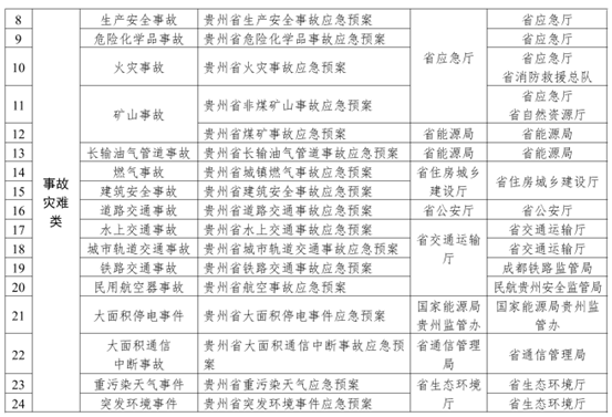
(1)自然灾害。主要包括水旱灾害、气象灾害、地震灾害、地质灾害、生物灾害、森林草原火灾和低温雨雪凝冻灾害等。
(2)事故灾难。主要包括工矿商贸等企业的各类安全事故、交通运输事故、公共设施和设备事故、核与辐射事故、环境污染和生态破坏事件、网络与信息安全事件等。
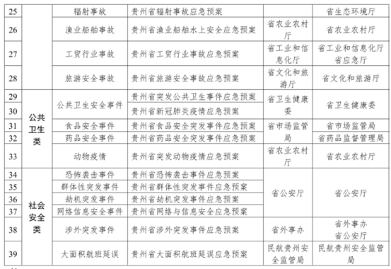
(3)公共卫生事件。主要包括传染病疫情、群体性不明原因疾病、急性中毒事件、食品和药品安全事件、动物疫情、其他严重影响公众健康和生命安全的事件。
(4)社会安全事件。主要包括恐怖袭击事件、刑事案件、群体性事件、油气供应中断突发事件、金融债务突发事件、涉外突发事件和民族宗教事件等。
各类突发事件按照其性质、造成损失、危害程度、可控性和影响范围等因素,一般分为四级:特别重大、重大、较大和一般,各类突发事件分级标准在相应省级专项应急预案、部门应急预案中予以明确。
1.4 分级应对与响应分级
突发事件应对遵循分级负责、属地为主,分类应对、协调联动。当突发事件超出属地人民政府的应对能力时,由上一级人民政府负责应对或者提供支援。
1.4.1 分级应对
(1)省级应对。初判发生特别重大和重大突发事件,由省人民政府负责应对。其中,跨省级行政区划和超出省人民政府应对能力的特别重大或重大突发事件,报请国务院或国家有关部委组织应对或者提供支援。
跨市(州)行政区域的较大突发事件,省人民政府或有关部门应组织指导涉事属地市(州)人民政府联合应对,省级层面提供支援;必要时,省人民政府或有关部门也可以直接负责应对,涉事属地人民政府协助。
(2)市(州)、县级应对。初判发生较大突发事件,由市(州)级人民政府负责应对。初判发生一般突发事件,由县级人民政府负责应对。跨市(州)、县级行政区域的一般突发事件或跨县级行政区域的较大突发事件,由各市(州)、县人民政府在专项应急预案中明确应对级别和方式。
1.4.2 应急响应
突发事件发生后,县级以上人民政府及其有关部门,基层组织和单位等根据突发事件初判级别、应急处置能力以及预期影响后果,综合研判确定本层级响应级别,采取相应应急处置措施。发生特别重大、重大突发事件,市(州)、县级人民政府应当立即启动应急响应。
省级层面应急响应由高到低分为四级:一级、二级、三级、四级,一级为最高级别。对涉及面广、敏感复杂或处置不当会造成严重后果的较大及较大以下突发事件,根据应对工作需要,也可启动省级层面相应级别应急响应。
(1)省级层面一级响应由省人民政府决定。启动一级响应后,根据国务院的决策部署和统一指挥,由省委、省政府派出指定负责同志,组织省委、省政府、军队等有关部门负责同志为成员的工作组或议事协调机构,组织省级层面专项指挥机构开展应急处置工作。必要时,设立前方指挥机构。省委、省政府指定的负责同志离开现场后,由省级层面专项指挥机构继续统筹开展相关应急处置工作。
(2)省级层面二级响应由省级层面专项指挥机构指挥长决定。启动二级响应后,省级层面专项指挥机构负责同志赶赴现场,组织指导协调应急处置工作。必要时,设立前方指挥机构。
(3)省级层面三级响应由省级层面专项指挥机构负责同志决定。启动三级响应后,省级层面专项指挥机构派出相关负责同志组织省相关部门组成联合工作组赶赴现场,指导事发地应急处置工作。必要时,协调应急资源予以支持。
(4)省级层面四级响应由省级层面专项指挥机构办公室决定。启动四级响应后,省级层面专项指挥机构办公室组织相关单位负责同志组成工作组赶赴现场,指导事发地应急处置工作。必要时,协调应急资源予以支持。
以上响应启动程序将根据国家和省级层面应急指挥体制机制变化作相应调整,法律法规或国家总体应急预案、专项应急预案有明确规定的,从其规定。对于事件本身比较敏感,或发生在重点地区,或重大会议、活动期间的,可适当提高响应级别。应急响应启动后,可视突发事件事态发展情况及时调整响应级别。
1.5 应急预案体系
1.5.1 应急预案
县级以上人民政府及其部门应急预案包括总体应急预案、专项应急预案、部门应急预案等。其中,总体应急预案是应急预案体系的总纲,是本级人民政府组织应对各类突发事件的总体制度安排。专项应急预案是为应对涉及面广、情况复杂的某一类型突发事件或针对应急保障,预先制定的涉及多个部门(单位)职责的工作方案。部门应急预案是有关部门为应对本部门(行业、领域)某一类型突发事件,或者针对应急资源保障等涉及部门工作而预先制定的工作方案。有关部门和地方人民政府根据实际,组织编制重要基础设施保护、重大活动保障和跨区域应急预案。乡(镇)人民政府、街道办事处根据实际情况研究制订本级应急预案。
基层组织和单位应急预案由机关、企业、事业单位、社会组织和居民委员会、村民委员会等法人制定,主要针对本单位和基层组织面临的风险,规范突发事件应对内部工作。
1.5.2 应急预案支撑性文件
各级各类应急预案中涉及的相关单位要结合实际,制定配套工作手册、行动方案等多种形式的支撑性文件,提高应急预案的针对性、操作性。
应急工作手册是预案涉及的有关部门机关和单位对自身承担职责任务进一步分解细化的工作安排,是本部门机关和单位应对突发事件的工作指引。县级以上人民政府及其部门应急预案涉及的有关部门和单位要编制相应工作手册,把每一项职责任务细化、具体化,明确工作内容和流程,并落实到具体责任单位、具体责任人。基层组织和单位应急预案涉及有关方面根据自身实际情况,可单独编制工作手册,也可将有关内容融入预案,合并编制。
事件行动方案是参与突发事件应对的救援队伍、专家队伍等按照应急预案、工作手册或上级指挥机构要求,为执行具体任务并结合实际情况而制定的工作安排。事件行动方案要明确队伍编成、力量预置、指挥协同、行动预想、战勤保障、通信联络等具体内容,以及采取的具体对策措施和实施步骤。
2 组织指挥体系
2.1 省级层面组织指挥机构
2.1.1 领导机构
在省委领导下,省人民政府是全省应急管理工作的最高行政领导机关。省人民政府通过常务会议、专题会议等形式贯彻落实党中央、国务院关于应急管理的决策部署,研究决定和安排部署全省应急管理工作的重大事项,完善应急管理领导体制和突发事件应急指挥机制,统筹全省突发事件应对处置工作。
省人民政府成立由省长担任总指挥长的省应急救援总指挥部(以下简称省总指挥部),负责全省突发事件指挥协调工作,统筹制定本行政区域应急管理政策措施,研究解决应急体系规划、风险防控、应急准备、考核等重大问题,组织防范和应对各类突发事件。省总指挥部办公室负责落实省委、省政府和省总指挥部安排部署,负责省总指挥部日常工作。
2.1.2 省级专项应急指挥机构
全省各类突发事件指导协调和组织应对工作由省对应国家成立的议事协调机构或根据突发事件类别设立的省级专项应急指挥机构负责。省级专项应急指挥机构负责人由省委、省政府指定的同志担任,成员由承担突发事件防范处置职责的省委、省政府、军队等有关部门负责同志组成,综合工作由主要牵头部门承担,并做好与相关专项应急指挥机构的衔接。对可能危及国家安全的突发事件,有关专项应急指挥机构要加强与国家安全相关工作机构、机制衔接,在国家安全领导机构的统一部署下开展工作。
省级专项应急指挥机构负责直接处置特别重大及重大突发事件,协调指导市(州)、县处置较大及以下突发事件。省级专项应急指挥机构在处置重特大突发事件时,可以向省总指挥部提出申请统筹协调应急力量和资源支持。当突发事件超出省级专项应急指挥机构处置能力或处置职责时,省总指挥部可以直接指挥处置。特殊情况下,当国家成立应对突发事件专项指挥机构时,省委、省政府成立与之对应的专项指挥机构。
发生新类型或混合型重特大突发事件,无法明确省级专项应急指挥机构时,由省人民政府指定某个省级专项应急指挥机构处置,或安排省总指挥部处置,或由省人民政府成立新的临时应急指挥机构负责直接指挥处置。
2.1.3 工作机构
省有关部门及中央在黔单位(部门)要按照职责分工负责本部门突发事件应急管理工作,承担相关类别突发事件专项和部门应急预案的起草与实施,组织协调指导风险防控、应急准备、监测预警、应急处置与救援、资源保障、恢复与重建、调查评估等工作;承担相关应急指挥机构综合工作。
2.1.4 前方指挥机构(工作组)
省级应急指挥机构启动后,根据工作需要设立前方指挥机构,组织、指挥、协调各方协同做好现场应急处置工作,指挥长由各省级专项应急预案明确,事发地市(州)相关负责人要担任指挥机构成员。前方指挥机构根据突发事件处置需要设立综合协调、灾害监测、秩序维护和人员核查、抢险救援、交通运输和交通管制、医疗卫生、善后处置、信息发布及新闻宣传、群众生活、基础设施保障和生产恢复、专家支持、调查评估等工作组。事发地市(州)、县级人民政府在省级前方指挥机构成立前,要组成临时现场指挥机构开展应对处置工作,并为省级前方指挥机构成立提供相应保障。
2.2 市(州)、县级层面组织指挥机构
市(州)、县级人民政府在本级党委统一领导下,进一步完善应急管理领导体制和突发事件应急指挥机制;根据本行政区域应对突发事件工作需要,建立专项指挥机构,承担相关类别突发事件防范应对和组织指挥等工作;建立相邻市(州)、县的应急联动机制,共同做好区域性、流域性、关联性强的突发事件防范应对工作。
2.3 专家组
县级以上人民政府及其有关部门、有关单位、各专项应急指挥机构应建立健全突发事件防范应对专家库,专家库共建共享共用。根据需要抽调有关专家组成专家组,开展突发事件应急处置和救援、调查评估等决策咨询服务工作。省人民政府指导建立本级应急管理专家委员会,研究应急管理重大问题,提出全局性、前瞻性政策措施建议。
3 运行机制
县级以上人民政府要健全应对突发事件的风险防控、监测与预警、应急处置与救援、恢复与重建等机制。
3.1 风险防控
(1)县级以上人民政府要健全完善风险防控机制。完善风险化解机制,建立健全风险研判机制、决策风险评估机制、风险防控协同机制、风险防控责任机制。加强重点行业领域风险排查、评估和监测预警工作,提升多灾种和灾害链综合监测、风险早期识别和预报预警能力。各部门研究制定风险分级分类标准和管理办法,依法排查各类风险,建立风险信息库,加强实时监控和趋势分析研判,并责令有关单位采取防范化解措施。县级以上人民政府及有关部门要加强对重大风险的研究,突发事件应对牵头部门负责对下一年度该类突发事件风险趋势进行分析、研判和预测,提出防范措施建议,报本级人民政府,抄送同级应急管理部门。
(2)县级以上人民政府要完善共建共治共享的社会治理制度。坚持群防群治、社会共治,统筹建立完善村居、社区和重点单位风险防控体系。充实村居、社区应急管理力量,支持引导社区居民开展风险隐患排查和治理,开展常态化应急疏散演练,积极推进安全风险网格化管理,发挥基层哨点作用,筑牢风险防控的人民防线。
(3)重点核设施、国家战略物资储备库、重点水利水电工程、重大油气输送管道、重大油气储运设施、重要水上航道、铁路客运专线和繁忙干线、城市轨道交通、超高压输变电工程、大型桥梁、重要通信枢纽、支付清算及大数据信息化系统等重大关键基础设施设计单位及大型会展活动等人员密集场所,要科学选址、优化布局,并进行风险评估、可行性论证和评估,增强防灾抗灾和风险管控能力;运营与维护单位要建立完善日常安全和风险管理制度;县级以上人民政府及其有关部门要加强安全监督检查。
(4)县级以上人民政府的城乡规划应当充分考虑公共安全风险因素,统筹安排应对突发事件所必需的设备和基础设施建设。加强城乡防灾减灾能力建设,提升自然灾害防御工程标准,加快江河控制性工程建设,以除险加固病险水库等源头治理为重点的自然灾害基础能力建设。强化安全生产责任制落实,落实风险分级管控与隐患排查治理双重预防机制,推进生命防护工程建设,强化生态、粮食、生物、食药品、金融和债务等方面风险防范。织牢公共卫生防护网,完善城乡医疗救治体系和疾病预防控制为重点的公共卫生保障体系,强化监测预警、风险评估、流行病学调查、检验检测、应急处置等职能,提高应对突发公共卫生事件能力。坚持和发展新时代“枫桥经验”,畅通和规范群众诉求表达、利益协调、权益保障通道,完善信访、调解工作体系,健全社会心理服务体系和危机干预机制,完善社会矛盾纠纷多元预防调处化解综合机制,构建源头防控、排查梳理、纠纷化解、应急处置的社会矛盾综合治理机制,将矛盾化解在基层。
3.2 监测与预警
3.2.1 监测
县级以上人民政府及有关部门要建立健全重点风险点、危险源、危险区域监测制度。完善监测网络,划分监测区域,确定监测点,明确监测项目,提供必要的设备、设施,配备专职或兼职人员开展监测工作。建立风险信息共享机制,整合监测信息资源,各类突发事件应对牵头部门负责相应突发事件风险信息集成、综合研判工作,防止多领域风险联动并发。要根据突发事件种类和特点,建立健全地震、地质、气象、洪涝、干旱、森林草原火灾、矿山开采、尾矿库、危险化学品及烟花爆竹生产和储运、排污单位、重大关键基础设施、传染病疫情、野生动物疫情等基础风险信息数据库。健全多渠道监测预警机制,改进不明原因疾病和异常健康事件监测机制,提高评估监测敏感性和准确性。
3.2.2 预警
县级以上人民政府及有关部门要建立健全突发事件预警制度,统筹预警信息发布,充分运用各类传播渠道,解决预警信息发布“最后一公里”问题。建立智慧化预警多点触发机制,加强各行业部门、科研单位、企事业单位及民间组织间的信息共享,增强突发事件预警能力。
(1)确定预警级别。对可以预警的自然灾害、事故灾难或公共卫生事件,有关部门接到相关征兆信息后,及时组织进行分析评估,研判发生的可能性、强度和影响范围以及可能发生的次生衍生突发事件类别,确定预警级别。按照紧急程度、发展势态和可能造成的危害程度,预警级别由高到低可分为一级、二级、三级和四级,分别用红色、橙色、黄色和蓝色标示。县级以上人民政府有关部门要依据国家各部门制定的预警级别划分标准,结合实际制定具体实施办法。对其他突发事件,应根据情况及时向有关方面通报相关信息,必要时向社会公众发布安全警示。
(2)发布预警信息。经分析评估确认突发事件即将发生或者发生的可能性增大时,县级以上人民政府或有关部门根据分析评估结果,按照有关规定立即发布预警信息,及时向上一级人民政府或相应部门报告,必要时可以越级上报,并向当地驻军和可能受到危害的毗邻或相关地区的人民政府通报。根据事态发展,适时调整预警级别并重新发布预警信息,并报告、通报有关突发事件预测信息和分析评估结果。
预警信息的发布和调整要充分发挥突发事件预警信息发布系统作用,通过广播、电视、报刊、通信、网络、警报器、宣传车、大喇叭或组织人员逐户通知等方式进行,对老、幼、病、残、孕等特殊人群以及学校等特殊场所和警报盲区应当采取有针对性的通知方式。承担应急处置职责的有关单位接收到预警信息后,应及时向发布预警信息的单位反馈接收结果。
(3)采取预警措施。发布预警信息后,有关方面要根据预警级别和实际情况以及分级负责的原则,同时采取下列一项或多项措施:
1.增加观测频次,及时收集、报告有关信息;
2.加强公众沟通,公布信息接收和咨询电话,向社会公告采取的有关特定措施、避免或减轻危害的建议和劝告等;
3.组织应急队伍和负有特定职责的人员进入待命状态,动员后备人员做好参加应急处置和救援工作的准备,根据突发事件处置需要预置有关队伍、装备、设备、物资等应急资源;
4.调集应急处置和救援所需设备、装备、物资,准备应急设施和避难场所,并确保其处于良好状态、随时可以投入正常使用;
5.加强对重点单位、重要部位和重要基础设施的安全保卫,维护社会治安秩序;
6.采取必要措施,确保交通、通信、供水、排水、供电、供气、供热等公共设施的安全和正常运行;
7.转移、疏散或者撤离易受突发事件危害的人员并予以妥善安置,转移重要财产;
8.关闭或者限制使用易受突发事件危害的场所,控制或者限制容易导致危害扩大的公共场所的活动;
9.有关人民政府和部门发布预警信息后,其他相关地区和部门及时组织分析本地区和本行业可能受到影响的范围、程度等,安排部署有关防范性措施。
(4)解除预警措施。当突发事件风险已经解除,发布警报的人民政府或有关部门要立即宣布解除警报,终止预警期,解除已经采取的有关措施。
3.3 应急处置与救援
3.3.1 信息报告
(1)创新基层网格员管理体制机制。县级人民政府要统筹安全联络员、灾害信息员、群测群防员、气象信息员、网格员等资源,建立统一规范的基层网格员管理和激励制度,实现村居、社区网格员全覆盖、无死角,鼓励建立村民小组网格员机制,推进落实网格员工作经费制度,完善突发事件报告以奖代补制度。突出基层网格员风险隐患巡查报告、突发事件第一时间报告、第一时间先期处置、灾情统计报告等职责。
(2)健全和完善突发事件信息报告机制。全省突发事件信息报告遵循“分级负责、条块结合、逐级上报”的原则。突发事件发生或发现重大风险、隐患后,基层网格员和有关社区、村、企业、社会组织及相关专业机构、监测网点等要及时向所在地人民政府及其有关主管部门报告突发事件信息。县级以上人民政府及有关单位、部门在接到突发事件信息后,要按照“首报快、续报准、终报全”的要求,在规定时限内向上级人民政府和上级主管部门报告,涉及自然灾害和事故灾难类的突发事件信息还应当同时抄送应急管理部门,有关部门要及时续报事态进展、事件处置等有关情况,同时通报可能受影响的地区、部门和企业。
突发事件信息包括:突发事件发生的时间、地点、信息来源、性质、简要经过、影响范围(含环境影响)、人员伤(病)亡和失联情况、房屋倒塌损坏情况、交通通信电力等基础设施损毁情况、现场救援情况和已经采取的其他措施等基本要素。
各级、各有关单位部门、企业、基层组织,不得迟报、谎报、瞒报或漏报突发事件信息。
(3)强化报告时限制度执行。接报特别重大、重大的突发事件信息后,事发地市(州)、县级人民政府及有关部门必须在20分钟内电话报告,40分钟内书面报告。省人民政府及有关部门按照国家有关突发事件信息报告要求,在30分钟内电话报告,60分钟内书面报告。突发事件演化到重大以上级别的,首报时间可从达到重大级别时算起。
接报较大级别突发事件信息后,事发地市(州)、县级人民政府及有关部门必须在2小时内向省人民政府及有关部门报告,突发事件演化到较大级别的,首报时间可从达到较大级别时算起。
一般级别突发事件信息报送,由省有关部门和市(州)、县级人民政府另行规定。
对于一些事件本身比较敏感或发生在重点地区、重要时期,或可能演化为特别重大、重大突发事件的信息要及时报送省委、省人民政府及其有关部门,不受突发事件分级标准限制。
(4)涉境外突发事件信息通报。涉及港澳台侨、外籍人员,或影响到境外的突发事件,需要向香港特别行政区政府、澳门特别行政区政府、台湾当局以及有关国家、地区、国际机构通报的,按照相关规定办理。
(5)建立健全信息快速获取机制。突发事件应对牵头部门完善突发事件信息报送和信息共享系统,融合相关部门、地方的应急基础信息、地理信息、应急资源信息、预案和案例信息、事件动态信息等,为突发事件应对提供信息保障。鼓励获悉突发事件信息的公民主动向所在地人民政府、有关主管部门或者指定的专业机构报告。
3.3.2 先期处置
(1)事发单位要立即组织本单位应急队伍和工作人员营救遇险受困人员,疏散、撤离、安置受威胁人员;控制危险源,标明危险区域,封锁危险场所,并采取其它防止危害扩大的必要措施;迅速控制可疑的传染源,积极救治病人,组织医疗卫生人员加强个人防护;因本单位的问题引发的或主体是本单位人员的社会安全事件,要迅速派出单位负责人赶赴现场开展劝解、疏导工作。事发单位在先期处置的同时要及时向所在地县级人民政府及其有关部门、单位报告。
(2)事发地村(居)民委员会和其他组织要立即进行宣传动员,组织群众开展自救和互救,协助维护社会秩序,或按照当地人民政府的决定、命令组织开展突发事件应对工作。先期处置情况要及时向上级人民政府或有关部门报告。
(3)乡(镇)人民政府、街道办事处调动应急队伍,采取措施控制事态发展,组织开展应急处置与救援工作,并及时向上级人民政府报告。
(4)在境外发生涉及我省公民和机构的突发事件,省人民政府及有关部门、外事部门应第一时间启动应急机制,寻求国家外事部门、驻外使(领)馆帮助采取措施控制事态发展,保护我省公民和机构生命财产安全及合法权益。根据国家层面的需要,组成工作组或救援队赴前方开展工作。
3.3.3 指挥协调
(1)组织指挥。上级人民政府及相应部门指导下级人民政府及相应部门开展应对工作。县级人民政府对本行政区域内各类突发事件应对负有属地管理责任,要切实负起突发事件应对责任,按照上级人民政府要求组织实施应急处置与救援措施。
县级以上人民政府的组织指挥机构按照前述分级应对与响应分级原则分别负责相应各级突发事件应急组织指挥。超出事发地人民政府处置能力的,上一级人民政府根据事发地人民政府的请求或根据应对工作需要,指挥权可逐级提升至省级组织指挥机构。
(2)现场指挥。现场指挥机构要充分听取有关专家意见建议,开设统一的救援队伍集结点、物资接收点和分发点、新闻发布中心,并提供必要的后勤保障。到突发事件现场的各方面应急力量要及时向现场指挥机构报到、受领任务,接受现场指挥机构的统一指挥调度,严格遵守交通管理、信息发布等工作要求,并及时报告现场情况和处置工作进展情况,实现各方信息共享。
当上级工作指导组在现场时,现场指挥机构要与其对接,并接受业务指导,做好相应的保障工作。
上级人民政府启动应急响应后设立现场指挥机构的,下级人民政府的现场应急指挥机构纳入上级现场指挥机构,立即向上级现场指挥部提交组织构架图、人员名单、联系方式及应急处置情况、应急资源等清单,并在统一领导下开展应急处置工作。
(3)协同联动。解放军、武警部队、民兵、综合性消防救援队伍和专业应急队伍等在各级党委、政府的统一领导下参加突发事件应急处置和救援,按规定的指挥关系和指挥权限指挥。社会组织参与突发事件应急处置与救援,纳入现场指挥机构统一指挥。各级组织指挥机构根据突发事件现场实际情况,及时调度指挥相关应急资源,开展应急处置与救援行动。
3.3.4 处置措施
(1)自然灾害、事故灾难或者公共卫生事件发生后,事发地县级以上地方人民政府应同时采取下列一项或者多项应急措施:
1.现场信息获取。组织现场人员、应急测绘和勘察队伍等,利用无人机、雷达、卫星等手段获取现场影像,分析研判道路桥梁、通信、电力等基础设施和居民住房损毁情况,重要目标物、人员密集场所和人口分布等信息,提出初步评估意见,并向现场指挥机构和有关部门报告。
2.组织营救受灾和被困人员,疏散、撤离并妥善安置受威胁人员,必要时组织动员社会应急力量有序参与应急处置与救援、受灾人员救助工作。
3.组织开展伤病员救治、卫生防疫和公共卫生调查处理、应急心理援助等医疗卫生救援工作,治疗传染病人和疑似病例,控制传染源,观察密切接触者,对易感人群采取应急接种、预防性服药和卫生防疫知识宣传。
4.迅速组织开展抢险工作,控制危险源、减轻或消除危害并标明危险区域,封锁危险场所,划定警戒区,实行交通管制以及其他控制措施,交通运输、铁路、民航、公安等有关部门要保证紧急情况下应急交通工具的优先安排、优先调度、优先放行,确保抢险救灾物资和人员能够及时、安全送达。
5.立即抢修被损坏的交通、水利、通信、供水、排水、供电、供气、供热等公共设施,短时难以恢复的,要实施临时过渡方案,保障社会生产生活基本需要。
6.开展环境应急监测,追踪研判污染范围、程度和发展趋势;切断污染源,控制和处置污染物,保护饮用水水源地等环境敏感目标,减轻环境影响;开展灾后环境风险排查,整治污染隐患,妥善处置事件应对产生的废物。
7.禁止或者限制使用有关设备、设施,关闭或者限制使用有关场所,中止人员密集的活动或者可能导致危害扩大的生产经营活动以及采取其他保护措施。
8.启用本级人民政府设置的财政预备费和储备的应急救援和救灾物资,必要时征用其他急需物资、设备、设施、工具。
9.做好受灾群众的基本生活保障工作,提供食品、饮用水、衣被、燃料等基本生活必需品和临时住所,开展卫生防疫工作,确保灾区群众有饭吃、有水喝、有衣穿、有住处、有学上、有病能及时医治,确保大灾之后无大疫。
10.开展遇难人员善后处置工作,妥善处理遇难人员遗体,做好遇难人员家属安抚等工作。
11.组织开展救灾捐赠活动,接收、管理、分配救灾捐赠款物。
12.依法从严惩处囤积居奇、哄抬物价、制假售假等扰乱市场秩序的行为,稳定市场价格,维护市场秩序。
13.依法从严惩处哄抢财物、干扰破坏应急处置工作等扰乱社会秩序的行为,维护社会治安。
14.采取必要措施防止发生次生、衍生灾害和事件。
(2)社会安全事件发生后,事发地县级以上地方人民政府要立即组织有关部门针对事件的性质和特点,同时采取下列一项或者多项应急措施:
1.尽快了解和分析事件起因,有针对性地开展法制宣传和说服教育,及时疏导、化解矛盾和冲突。
2.维护现场治安秩序,对使用器械相互对抗或以暴力行为参与冲突的当事人实行强制隔离,妥善解决现场纠纷和争端,控制事态发展。
3.对特定区域内的建筑物、交通工具、设备、设施以及燃料、燃气、电力、水的供应进行控制,必要时依法对网络、通信进行管控。
4.封锁有关场所、道路,查验现场人员的身份证件,限制有关公共场所内的活动。
5.加强对易受冲击的核心机关和单位的警卫,在党和国家机关、军事机关、国家通讯社、广播电台、电视台等单位附近设置临时警戒线,加强对重点敏感人员、场所、部位和标志性建筑的安全保护。
6.严重危害社会治安秩序的事件发生时,立即依法出动警力,加大社会面检查、巡逻、控制力度,根据现场情况依法采取相应的强制性措施,尽快使社会秩序恢复正常。
7.法律法规等规定的其他必要措施。
(3)交通运输、医学救援、能源供应等应急保障工作牵头部门和支持部门,应组织编制并指导地方相关部门编制相关保障类应急预案(详见附件),督促做好保障体系建设,完善快速反应联动机制。保障类应急预案管理作为专项应急预案管理,应急部门负责做好衔接。
(4)当突发事件严重影响国民经济正常运行时,省人民政府或授权的有关主管部门可以采取救助、保障、控制等必要的应急措施,保障人民群众的基本生产生活需要,最大程度地减轻突发事件的影响。
3.3.5 信息发布与舆论引导
各级指挥机构要制定统一的信息发布与舆论引导方案,与突发事件应对处置工作同时研究、同时部署、同步行动。信息发布形式主要包括:提供新闻通稿、组织吹风会、举行新闻发布会、接受媒体采访等,以及运用官方网站、微博、微信、移动客户端、手机短信等官方信息平台发布信息,具体按照有关规定执行。
(1)对于可能受到突发事件后果直接威胁的社会公众,应按照“3.2监测与预警”部分的要求及时发布预警信息。
(2)特别重大和重大突发事件的首次信息发布,发布时间不得超过事件发生后3小时,因信息报送迟缓等原因,造成事件发生后3小时内不能进行发布的,须在接报后1小时内发布。首次信息发布主要发布事件简要信息,包括事件发生的时间、地点、现场情况、事件已经造成或者可能造成的伤亡人数(包括下落不明、涉险的人数)、政府应对措施等。根据事态发展及处置工作进展,要及时开展后续滚动发布。特别重大和重大突发事件发生后,应在24小时内举行新闻发布会。发生较大、一般突发事件后,要及时发布权威信息,根据处置进展动态,可开展后续发布。法律、行政法规和国家另有规定的,从其规定。
(3)突发事件的新闻发布实行分级负责。特别重大和重大突发事件的信息发布,现场指挥部设立前,或者不设立现场指挥部的,由事件省级处置主管部门负责,必要时由省人民政府负责;设立现场指挥部的,由现场指挥部统一对外发布。较大、一般突发事件信息发布工作,由事发地市(州)、县(市、区、特区)人民政府分别负责。
(4)履行统一领导职责的人民政府加强网络媒体和移动新媒体信息发布内容管理和舆情分析,及时回应社会关切,迅速澄清谣言,引导网民依法、理性表达意见,形成积极健康的社会舆论。
(5)未经规定程序批准,参与突发事件应急处置工作的各有关单位和个人不得擅自对外发布事件原因、伤亡数字、责任追究等有关突发事件处置工作情况和事态发展的信息。任何单位和个人不得编造、传播有关突发事件事态发展或者应急处置工作的虚假信息。
3.3.6 紧急状态
发生或即将发生特别重大突发事件,采取一般处置措施无法控制和消除其严重社会危害,需要宣布省内部分地区进入紧急状态的,依照《中华人民共和国宪法》规定由省人民政府提请国务院决定或者由国务院依职权决定。
进入紧急状态的决定应当依法立即通过国家通讯社和广播电台、电视台等新闻媒体公布。
3.3.7 应急结束
突发事件应急处置工作结束,或相关威胁和危害得到控制、消除后,履行统一领导职责的人民政府或应急指挥机构可宣布应急结束,逐步停止有关应急处置措施,应急队伍和工作人员有序撤离。同时,采取或者继续实施必要措施,防止发生自然灾害、事故灾难、公共卫生事件的次生衍生事件,防止重新引发社会安全事件。现场指挥机构停止运行后,通知相关方面解除应急措施,进入过渡时期,逐步恢复生产生活秩序。
3.4 恢复与重建
3.4.1 善后处置
受突发事件影响地区的人民政府根据本地区遭受损失的情况,制定救助、补偿、抚慰、抚恤、安置等善后工作方案,对突发事件中的伤亡人员、应急处置工作人员,以及紧急调集征用有关单位及个人的物资,按照规定给予抚恤、补助或补偿,并提供心理咨询及司法援助,妥善解决因处置突发事件引发的矛盾和纠纷。有关部门要做好疫病防治和环境污染消除工作。事发地保险监管机构要组织、督促有关保险机构及时开展查勘和理赔工作。
3.4.2 恢复重建
按照省级统筹指导,市(州)、县、乡级人民政府作为主体,灾区群众广泛参与的原则,健全灾后恢复重建机制,加大资金、政策、规划统筹,促进资源融合、效能提升。地方人民政府承担重建主体责任,建立务实高效的规划落实推进体系。尊重群众首创精神,引导开展自力更生、生产自救活动。
(1)恢复重建工作由有关地方人民政府负责。突发事件应急处置工作结束后,有关地方人民政府要立即组织制定恢复重建计划,并向上一级人民政府报告。受突发事件影响地区的人民政府要及时组织和协调相关部门恢复社会秩序,尽快修复被损坏的交通、水利、通信、供水、排水、供电、供气、供热等公共设施。
(2)上一级人民政府要根据实际情况对需要支持的下一级人民政府提供资金、物资支持和技术指导,组织其他地区提供资金、物资和人力支援。需要省级人民政府援助的,由事发地市(州)级人民政府提出请求,省有关部门根据调查评估报告和受灾地区恢复重建计划,提出解决建议或意见,按有关规定报经批准后组织实施。省人民政府根据受突发事件影响地区遭受损失的情况,制定扶持该地区社会经济和有关行业发展的优惠政策。需要中央人民政府援助的,由省级人民政府按相关规定提出请求。
3.4.3 调查与评估
(1)健全突发事件调查评估制度。履行处置突发事件统一领导职责的人民政府应当及时查明突发事件的发生经过和原因,对突发事件造成的损失进行评估;组织参与处置的各级各部门各单位、应急队伍、专家等对应急处置工作进行复盘分析,总结经验教训,制定改进措施;将调查与评估情况向上一级人民政府报告。重大突发事件由省人民政府有关部门会同事发地市(州)级人民政府进行调查评估,并向省人民政府作出报告。法律法规对事故调查另有规定的,依照其规定。
(2)省有关部门或单位于每年第一季度组织对本行业(领域)上年度发生的突发事件进行全面评估,向省人民政府报告,抄送省应急厅。市(州)、县级人民政府组织有关部门于每年第一季度对上年度发生的突发事件进行全面评估,向上一级人民政府报告,抄送上级应急管理部门和相关类别突发事件应对牵头部门。
4 准备与支持
4.1 人力资源
(1)综合性消防救援队伍是应急救援的主力军。各级人民政府加强综合性消防救援队伍的建设和支持保障,全面提升综合应急救援能力。
(2)解放军、武警部队和民兵是应急救援的突击力量。县级以上人民政府及有关部门要加强与当地驻军联系,健全军地协调联动和信息共享机制,加强合作性训练和演练。推进民兵应急力量与地方应急管理保障体系有效衔接。
(3)专业应急队伍是应急处置与救援的骨干力量。县级以上人民政府有关部门和单位根据职能分工和实际需要,在应急管理部门的综合协调下,加强本行业、本领域的专业应急队伍建设。
(4)基层应急队伍是第一时间先期处置的重要力量。重点地区乡、镇人民政府(街道办事处)应当单独建立或与有关单位、社会组织共同建立基层应急队伍。
(5)社会应急队伍是应急处置与救援的辅助力量。各级有关部门要制定相关政策措施,充分发挥红十字会和共青团作用,鼓励企事业单位、社会组织及公民个人等有序参与应急救援工作。
4.2 财力支持
(1)县级以上人民政府应当保障突发事件防范和应对工作所需经费,按规定程序列入年度财政预算予以保障。
(2)对受突发事件影响较大和财政困难的地区,启动省级应急响应的,根据事发地实际情况和市级人民政府的请求,省财政按规定予以支持。
(3)省人民政府有关部门研究提出相应的征用补偿或救助政策,报省人民政府审批。各级各有关部门要对突发事件财政应急保障资金的使用和效果进行监督和评估。
(4)鼓励公民、法人或其他组织(包括国际组织)按照《中华人民共和国慈善法》《中华人民共和国公益事业捐赠法》等有关法律的规定,为应对突发事件提供物资、装备、资金、技术支持和捐赠。
(5)建立健全灾害风险保险体系,鼓励单位和公民参加保险。按照国家有关要求,推行安全生产、环境污染等责任保险。各级人民政府及其有关部门和单位安排应急救援人员、志愿者参与可能发生人身危险的抢险救援行动前,应当为其购买相应的保险。
4.3 应急物资装备
(1)完善应急物资装备管理协调机制。有关部门按照职能分工加强相关类别应急物资和装备储备。省商务部门负责生活必需品市场监测和保障市场供应工作。省发展改革委、省应急厅、省财政厅、省工业和信息化厅、省粮食和储备局等部门按照职能分工,优化重要应急物资产能保障和区域布局,建立健全省重要应急物资监测网络、预警体系和应急物资生产、储备、调拨及紧急配送体系,建立应急物资采购供应体系,推动应急物资供应保障网更加高效安全可控。
(2)县级以上人民政府应根据有关法律、法规和应急预案的规定,加强各级物资装备储备工作,实行实物储备和产能储备相结合,国家储备和企业商业储备相结合,促进军民融合储备,与有关企业签订协议,保障应急救援物资、生活必需品和应急处置装备的生产、供给。完善应急工作程序,确保应急所需物资和生活用品的及时供应,并加强对物资储备的监督管理,及时予以补充和更新。
4.4 科技支撑
(1)建立健全应急管理科研支撑体系。各地区、各有关部门要研究制定相关政策措施,鼓励、扶持具备相应条件的教学科研机构培养应急管理人才,加强应急管理学科建设;加强我省应急管理科技支撑机构建设,推进应急管理科研实验室建立,积累基础资料,促进科技成果交流共享;研究制定促进公共安全和应急产业发展政策措施,鼓励、扶持教学科研机构和有关企业研究开发用于突发事件预防、监测、预警、应急处置与救援的新技术、新设备和新工具。
(2)以信息化推进应急管理现代化。依托我省大数据战略行动,深入推进物联网、大数据、云计算、人工智能等信息技术与应急管理融合,推进立体化监测预警网络、空天地一体化韧性抗毁应急通信网络、大数据支撑体系、“智慧大脑”等工程建设,依靠科技提高应急管理的科学化、专业化、智能化、精细化水平,全面提高监测预警能力、辅助指挥决策能力、救援实战能力和社会动员能力。
(3)建立健全应急指挥平台体系。县级以上人民政府及有关部门要充分利用现有政府系统办公业务资源和专业系统资源,建立健全应急指挥场所、基础支撑系统和综合应用系统,规范技术标准,配置移动指挥系统;县级以上各级应急管理部门要建成规范化、制度化、标准化、系统化、智能化的指挥中心,建立和国家应急指挥平台互联互通的省、市、县三级应急指挥平台和有关部门应急指挥平台,满足突发事件监测监控、预测预警、值守应急、信息报告汇总与发布、视频会商、综合研判、辅助决策、指挥协调、资源调用和总结评估等功能。有条件的乡镇(街道)也要建设适用的应急指挥平台,并与县级应急指挥平台相联通。
5 预案管理
加强应急预案管理,健全应急预案体系,落实各环节责任和措施。要充分运用大数据、人工智能和虚拟现实技术等数字信息技术,提升全省应急预案管理现代化水平。预案编制单位应建立定期风险评估和应急资源调查机制,明确责任主体,组织做好应急预案的编制、衔接、审批、备案、演练、评估、宣传、培训和修订等工作。
5.1 预案编制
(1)县级以上应急管理部门要会同有关部门(单位)针对本行政区域内突发事件历史情况和重大风险,制定本级总体应急预案、专项应急预案和部门应急预案编制修订工作规划,按程序报本级人民政府批准后实施。各级应急预案编制修订工作规划应报上级应急管理部门备案。各级人民政府有关部门要制定本部门本行业领域应急预案编制修订工作计划,报同级应急管理部门备案。
(2)编制应急预案应当在风险评估和应急资源调查的基础上进行,以确保应急预案的可操作性。鼓励探索在印发前以情景构建的方式模拟突发事件场景,检验应急预案各项措施有效性。
(3)各级人民政府及其部门应急预案编制过程中应广泛听取有关部门、单位和专家的意见。涉及其他单位职责的,应当书面征求相关单位意见。必要时,向社会公开征求意见。基层组织和单位应急预案在编制过程中应征求相关公民、法人或其他组织的意见。
5.2 预案审批与衔接
各级各类应急预案衔接遵循“下级服从上级,专项、部门服从总体,预案之间不得相互矛盾”的原则。应急管理部门综合协调应急预案管理工作。
(1)总体应急预案。由县级以上应急管理部门组织编制,按程序报请本级人民政府批准并公布实施;县级以上各级人民政府总体应急预案报上一级人民政府备案,抄送上一级应急管理部门。
(2)专项应急预案。按职责分工由县级以上各级人民政府突发事件应对牵头部门负责编制,按程序报请本级人民政府批准,以人民政府办公厅(室)名义印发实施,报上一级相应部门备案,抄送同级应急管理部门。
(3)部门应急预案。由县级以上人民政府有关部门组织编制,经主要负责同志批准,以本部门名义印发实施,报本级人民政府和上一级相应部门备案。部门应急预案印发前,应征求本级应急管理部门意见。
(4)基层组织和单位应急预案。由机关、企业、事业单位、社会组织、乡镇人民政府(街道办事处)和村(居)委会等组织编制,经基层组织和单位主要负责同志批准,以本单位名义印发实施,并按照有关法律法规要求向有关部门备案。
(5)中央在黔单位应急预案。涉及需要与所在地人民政府联合应急处置的中央在黔单位应急预案,应当向所在地县级人民政府备案,并抄送所在地县级应急管理部门。
(6)大型活动应急预案。由大型活动组委会或主办单位组织编制,经主要负责人审批印发,报所属地县级以上人民政府相关部门备案,并抄送所属地县级应急管理部门。
(7)重大工程项目应急预案。由重大工程项目业主组织施工单位共同编制,报所属地县级以上人民政府主管部门和业主单位总部备案,并抄送所属地县级应急管理部门。
(8)重要基础设施、生命线工程等重要目标物保护应急预案。由重要目标物业主单位组织编制,报所属地县级以上人民政府主管部门和主管单位备案,并抄送所属地县级应急管理部门。
(9)联合应急预案。联合应急预案是县级以上人民政府与相邻同级人民政府协商确定牵头单位组织相关部门共同编制,由相关县级以上人民政府共同审批签发,报共同上一级人民政府备案,抄送同级有关部门和同级应急管理部门;相邻县级以上人民政府有关部门编制的联合应急预案,各自分别报上一级人民政府行政主管部门和上一级应急管理部门备案。
应急预案支撑性文件的审批程序由制定单位根据实际情况制定。
5.3 预案演练
预案演练要以检验预案、完善准备、锻炼队伍、磨合机制和科普宣教为目的,不断检验、评价和强化应急管理能力,提高应急救援和处置能力。
(1)应急预案编制单位应当建立健全应急演练制度,根据实际情况采取实战演练、桌面演练等方式,组织开展人员广泛参与、处置联动性强、形式多样、节约高效的应急演练。创新演练形式,倡导无方案、无脚本双盲演练,提高演练的实战性。
(2)省级专项应急预案、部门应急预案每3年至少进行一次应急演练,省级专项应急预案牵头部门要主动组织演练,相关部门(单位)要积极配合参与。法律、行政法规和国家另有规定的,从其规定。如预案发生重大调整,需及时按照新的预案开展演练。省级应急管理部门负责预案演练的指导。
(3)省级、市级人民政府及其有关部门要结合本地实际,有计划、有重点地组织有关部门对应急预案进行演练,特别是对涉及领域多、需多方配合的应急预案要开展综合性演练。应急管理部门要会同有关部门(单位)科学制定本级人民政府应急演练计划,鼓励开展涉及领域多、需多方配合的跨地区、跨部门、跨行业领域、跨专业的综合性演练。
(4)县级人民政府及其有关部门,乡镇人民政府(街道办事处)要针对本地区本行业领域频发多发的突发事件开展经常性演练。村(居)委员会、企事业单位、社会组织也要结合实际经常开展应急演练。
5.4 预案评估与修订
(1)应急预案编制单位应当建立定期评估制度,分析评价预案内容的针对性、实用性和可操作性,实现应急预案的动态优化和专业科学规范管理。鼓励邀请相关专家组成观察团,开展第三方应急预案演练的观摩评估。
(2)有下列情形之一的,应当及时修订应急预案:
1.有关法律、法规、规章、标准、上位预案中的有关规定发生变化的;
2.应急指挥机构及其职责发生重大调整的;
3.面临的风险发生重大变化的;
4.重要应急资源发生重大变化的;
5.预案中的其他重要信息发生变化的;
6.在突发事件实际应对和应急演练中发现问题需要作出重大调整的;
7.应急预案制定单位认为应当修订的其他情况。
(3)应急预案修订涉及组织指挥体系与职责、应急处置程序、主要处置措施、响应分级标准等重要内容的,修订工作应按照本预案“5.1预案编制和5.2预案审批与衔接”部分有关要求组织进行。仅涉及其他内容的,修订程序可适当简化。
(4)各级人民政府及其有关部门、企事业单位、社会组织、公民等,可以向有关预案编制单位提出修订建议。
5.5 宣传和培训
(1)加强公益宣传,普及安全知识,培育安全文化。应急管理、新闻宣传、文化和旅游、广播电视、工业和信息化等部门要通过图书、报刊、音像制品和电子出版物、广播、电视、网络、手机等,广泛宣传应急法律法规和预防、避险、自救、互救、减灾等常识,增强公众的忧患意识、社会责任意识、公共安全和风范防范意识,提高全社会的避险能力和自救互救能力。
(2)完善公民安全教育体系。各级各类学校、幼儿园应当在教育主管部门指导下,把应急知识教育纳入学校教育内容,对学生进行应急知识教育和技能培训,培养学生安全意识、识别和防范风险意识、自救和互救能力。教育主管部门应当对学校开展应急知识教育和技能培训进行指导和监督,应急管理、消防救援、医疗救护等部门应当给予支持。
(3)各级人民政府及其有关部门要建立健全突发事件应急管理培训制度,纳入干部教育培训体系,针对本地区特点定期开展突发事件应急预案的宣传和教育培训工作;各级各有关部门要依托党校、行政学院及高等院校、应急救援培训基地等机构,加强对各级领导干部、应急管理队伍和应急救援专业队伍的业务培训。新闻媒体应当无偿开展突发事件预防与应急、自救与互救知识的公益宣传。企事业单位应当定期开展应急管理法律法规、安全管理制度、安全操作规程以及应急知识等方面的教育与培训。
5.6 责任与奖惩
(1)县级以上人民政府要建立健全应急管理工作领导责任制和责任追究制,将突发事件应对工作纳入人民政府及其有关部门绩效考核。
(2)公民按照各级人民政府要求,参加应急救援工作或者协助维护社会秩序期间,其在本单位的工资待遇和福利不变,可视情给予补助;对突发事件应急管理工作中做出突出贡献的先进集体和个人,按照国家有关规定给予表彰或奖励。
(3)对迟报、谎报、瞒报和漏报突发事件重要情况,应急处置不力,或者应急管理工作中有其他失职、渎职行为的,依照有关规定给予处分;构成犯罪的,依法追究刑事责任。
6 附则
(1)本预案由省级应急管理部门根据需要及时组织评估,向省人民政府提出修订建议。本预案涉及有关部门,地方各级人民政府及其有关部门,群众自治组织,企事业单位等按本预案的规定履行职责,并制定、完善相应的应急预案及其支撑性文件。
(2)本预案由省级应急管理部门负责解释。
(3)本预案自发布之日起实施。2017年8月14日省人民政府办公厅印发的《贵州省突发事件总体应急预案》(黔府办发〔2017〕32号)同时废止。
附件:贵州省级专项应急预案、部门应急预案、保障应急预案牵头部门和编制修订分工





